A integração com PACS (Picture Archiving and Communication System) é um módulo adicional que permite o envio automático da agenda de exames ao sistema de imagem (via Worklist) e a visualização desses exames diretamente no prontuário, sem digitação manual do profissional.
Índice
1 - Como configurar os procedimentos para PACS
2 - Como configurar a integração
3 - Fluxo de integração entre Feegow e PACS
4 - Como visualizar os exames de imagem pelo Feegow
1 - Como configurar os procedimentos para PACS?
Para configurar os procedimentos que utilizam a Integração PACAS, primeiro, é necessário criar um grupo de procedimentos. Para isso, deve seguir estes passos:
Entre em Cadastros > Procedimentos > Grupos de Procedimentos > Inserir.

Na tela de cadastro do Grupo de Procedimento, insira o nome do grupo, os procedimentos que estarão nele e, em Modalidade (PACS) indique qual o tipo de categoria PACS será utilizada nesses exames.

Para Ao finalizar o check-in do paciente, automaticamente o sistema envia os dados do agendamento para o sistema de equipamento via Worklist, sem o profissional que fará o exame precise redigir os dados do paciente.
2 - Como configurar a integração
Para esta etapa, é necessário ir em Configurações > Outras Configurações > Configurações PACS.
Em Configurações PACS, selecione o em Padrão Worklist o tipo de Integração PACS que irá utilizar.
Após selecionar o seu Padrão Workilist, preencha as devidas informações de integração solicitadas e em seguida, clique em salvar
Observação: Esta etapa é exclusiva para usuário Master (Admin).
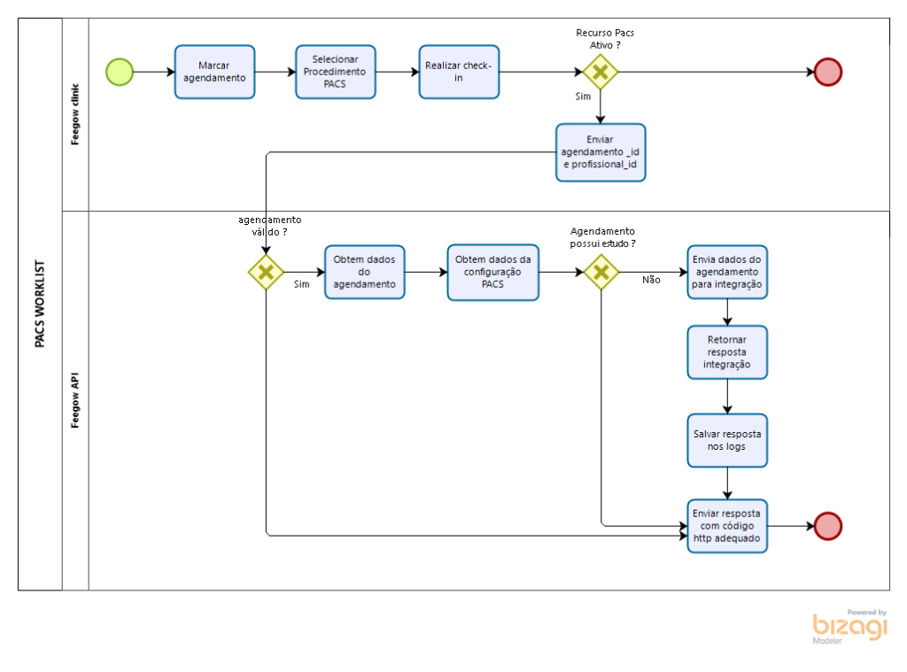
3 - Fluxo de integração entre Feegow e PACS
Após configurar a integração com o PACS, o usuário já poderá utilizá-la normalmente. Para isso, basta realizar o agendamento do exame no Feegow.
Acesse o menu Agenda (nas visões Diária, Semanal, Múltipla ou Equipamentos Alocados) e selecione um horário disponível. Em seguida, preencha as informações do paciente e selecione o procedimento previamente configurado como PACS, como, por exemplo: Holter, MAPA ou ECG.
Após salvar o agendamento, realize o check-in do paciente. Quando o check-in for finalizado, o paciente será encaminhado para a sala de espera do profissional.
Assim que o profissional iniciar o atendimento, as informações do paciente serão automaticamente enviadas para o equipamento de diagnóstico — ou seja, os dados são transmitidos entre o Feegow e o equipamento de forma integrada.
Ao finalizar o atendimento, um código de confirmação será gerado e poderá ser consultado em: Configurações > Outras configurações > Configurações PACS > Exibir logs.
Status de envio (logs)

- 200 = enviado
- 401 = acesso negado (pode acontecer por token errado ou configuração errada)
- 500 = erro de banco
4 - Como visualizar os exames de imagem pelo Feegow?
Após a coleta dos exames de imagem pela máquina e pela plataforma da RDICOM, os exames produzidos ficam disponíveis dentro do prontuário do paciente, na aba Exames de Imagem.

Para visualizar o resultado do exame, clique em visualizar.
Após clicar em visualizar, a tela da RDICOM irá abrir e as imagens coletadas já estarão disponíveis para visualização e tratamento.

5 - Como visualizar os laudos
No menu cadastro > Laudos. Selecione o grupo do procedimento criado anteriormente nas configurações.
Selecione o filtro de dada.
Na linha circulada em vermelho, mostra o exame com a identificação está 0000000. Quando ele fica dessa forma é porque ainda não pegaram o exame para laudar.
Quando o exame está pronto, circulado de azul, ele aparece com o número de identificação preenchido. Basta clicar no ícone de imprimir.


Observação I: Para que o adicional funcione corretamente, é fundamental que as configurações estejam devidamente aplicadas no sistema, que o check-in do paciente seja realizado corretamente e que o atendimento pelo profissional, seja iniciado e finalizado pela Sala de Espera, seguindo o fluxo padrão. O não cumprimento dessas etapas pode comprometer o desempenho da funcionalidade. Observação II: O cadastro do paciente precisa estar completo e sem a presença de caracteres especiais em nenhum campo, a fim de não impactar a leitura e a integração das informações com o equipamento via PACS
Importante: Surgindo alguma dúvida, envie um e-mail para suportefeegow@docplanner.com. Seu feedback é muito importante. Avalie se este artigo te ajudou clicando abaixo.

